YC科技资讯网
刘闻超是三票粉呀的文章
网页链接上海海港
2026-04-18 17:25
网页链接上海海港
擅长打造进攻的教练某种程度上来说更难得穆斯卡特骨子里还是全心全意投身于进攻的信念
2026-04-18 13:25
擅长打造进攻的教练某种程度上来说更难得穆斯卡特骨子里还是全心全意投身于进攻的信念
2011赛季英超联赛,弗格森排出7后卫阵容力克阿森纳,巴西双胞胎两兄弟满场飞奔,
2026-04-18 12:23
2011赛季英超联赛,弗格森排出7后卫阵容力克阿森纳,巴西双胞胎两兄弟满场飞奔,
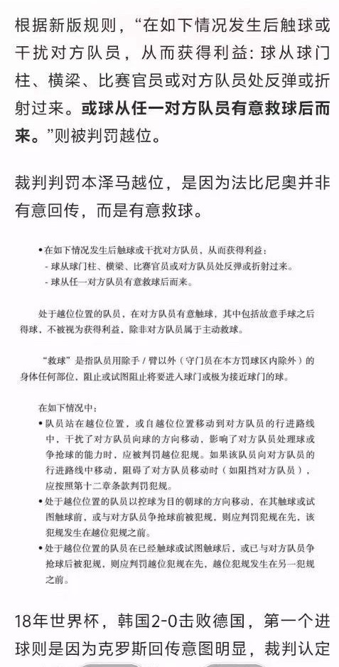
昨天上半场谢文能的进球越位在先,这球刘越指导在解说时也解释得很清楚。但昨天这主裁
2026-04-18 12:24
昨天上半场谢文能的进球越位在先,这球刘越指导在解说时也解释得很清楚。但昨天这主裁
穆斯卡特:今晚我感到非常自豪山东泰山vs上海海港 穆斯卡特—“这场比赛不需要说太
2026-04-17 22:22
穆斯卡特:今晚我感到非常自豪山东泰山vs上海海港 穆斯卡特—“这场比赛不需要说太
阵容严重不整的情况下,海港在客场带走1分安佩姆刚刚复出有点抽象了,不然有机会上海
2026-04-17 22:22
阵容严重不整的情况下,海港在客场带走1分安佩姆刚刚复出有点抽象了,不然有机会上海
无论最终结果如何,这绝对是开季以来最佳的半场,在谈论技战术之前,我们首先看到了许
2026-04-17 21:24
无论最终结果如何,这绝对是开季以来最佳的半场,在谈论技战术之前,我们首先看到了许
左翼卫李帅传中,右路杨希包抄破门Alex的招数,Alex学会了上海海港
2026-04-17 20:23
左翼卫李帅传中,右路杨希包抄破门Alex的招数,Alex学会了上海海港
更新后的首发莱昂纳多⬇️刘祝润⬆️上海海港
2026-04-17 20:23
更新后的首发莱昂纳多⬇️刘祝润⬆️上海海港
据悉,莱昂纳多热身时受伤,海港调整首发,刘祝润出场上海海港
2026-04-17 20:23
据悉,莱昂纳多热身时受伤,海港调整首发,刘祝润出场上海海港
继续三中卫,傅欢去中场两外援vs五外援上海海港
2026-04-17 18:28
继续三中卫,傅欢去中场两外援vs五外援上海海港
凌晨进行的欧联杯1/4决赛中,诺丁汉森林主场1:0战胜波尔图,从而挺进赛事四强。
2026-04-17 13:22
凌晨进行的欧联杯1/4决赛中,诺丁汉森林主场1:0战胜波尔图,从而挺进赛事四强。
祝福加布⚡️各位加油💪⚽️上海海港
2026-04-16 23:30
祝福加布⚡️各位加油💪⚽️上海海港
山东泰山vs上海海港 穆斯卡特—“我们上午在上海进行了赛前一天的训练,结束后刚刚
2026-04-16 23:27
山东泰山vs上海海港 穆斯卡特—“我们上午在上海进行了赛前一天的训练,结束后刚刚
许家印案一审开庭恒大集团恒大地产及许家印案一审开庭“4月13日至14日,广东省深
2026-04-14 16:18
许家印案一审开庭恒大集团恒大地产及许家印案一审开庭“4月13日至14日,广东省深
曼联
2026-04-14 06:20
曼联
开场5分钟,你魔险些0:2
2026-04-14 03:19
开场5分钟,你魔险些0:2
吾米提江+魏震,赛季至今这对中后卫组合的表现稳定。一个不断成长,一个来到成熟期年
2026-04-13 15:24
吾米提江+魏震,赛季至今这对中后卫组合的表现稳定。一个不断成长,一个来到成熟期年
国安vs蓉城这场比赛中,出现了一粒疑似手球的进球,看看最终会如何评议。很多事情真
2026-04-13 15:28
国安vs蓉城这场比赛中,出现了一粒疑似手球的进球,看看最终会如何评议。很多事情真
尽管困难不少,但越是如此,越得保有强者心态面对。一步一步去改善👊上海海港
2026-04-13 11:25
尽管困难不少,但越是如此,越得保有强者心态面对。一步一步去改善👊上海海港
第一页
下一页
作者信息
刘闻超是三票粉呀
感谢大家的关注
分类: 体育
热门分类
推荐
热榜
军事
NBA
体育
社会
明星八卦
娱乐
财经
科技
汽车
历史
国际
游戏
动漫
公益
搞笑
商业
互联网
数码
国际足球
房产
家居
时尚
科学探索
职场
育儿
股票
教育
影视
情感
热点
中国军情
武器
中国南海
中国足球
亚洲杯
科比
综合体育
CBA
投资
楼市
大咖秀
外汇
创业
风口
SUV
豪车
概念车
优惠
新能源
美国
欧洲
朝日韩
俄罗斯
孕期
街拍
恋爱攻略
婚姻
正能量