YC科技资讯网

金鸡牛鸣笙的文章

4.10周五  市场热点方向+投资逻辑!

1.光通信
2.算力相关
3.国产芯

4.10周五 市场热点方向+投资逻辑! 1.光通信 2.算力相关 3.国产芯

4.10周五 市场热点方向+投资逻辑! 1.光通信 2.算力相关 3.国产芯
4.9周四  暗盘资金:抢筹出逃TOP20!

1.光纤光缆
2.军工电子
3.

4.9周四 暗盘资金:抢筹出逃TOP20! 1.光纤光缆 2.军工电子 3.

4.9周四 暗盘资金:抢筹出逃TOP20! 1.光纤光缆 2.军工电子 3.
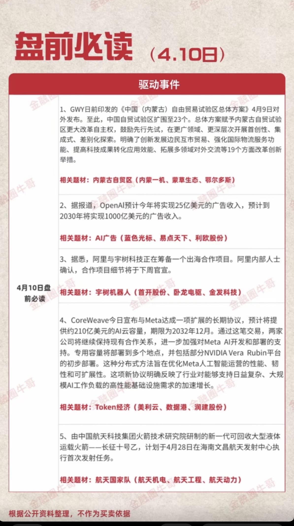
4.10周五  财经热点信息参考!

1.内蒙古自治区
2.人工智能AI广告
3

4.10周五 财经热点信息参考! 1.内蒙古自治区 2.人工智能AI广告 3

4.10周五 财经热点信息参考! 1.内蒙古自治区 2.人工智能AI广告 3
4.10周五  上市公司公告精选汇总!

1.业绩暴增
2.光模块,AI算力
3

4.10周五 上市公司公告精选汇总! 1.业绩暴增 2.光模块,AI算力 3

4.10周五 上市公司公告精选汇总! 1.业绩暴增 2.光模块,AI算力 3
4.10周五  重要财经信息汇总!

1.储能,电池
2.阿里与宇树机器人
3.

4.10周五 重要财经信息汇总! 1.储能,电池 2.阿里与宇树机器人 3.

4.10周五 重要财经信息汇总! 1.储能,电池 2.阿里与宇树机器人 3.
4.10周五  财经热点必读!

1.内蒙古自治区
2.人工智能AI广告
3.宇

4.10周五 财经热点必读! 1.内蒙古自治区 2.人工智能AI广告 3.宇

4.10周五 财经热点必读! 1.内蒙古自治区 2.人工智能AI广告 3.宇
4.10周五  盘前啊 热搜人气榜!

1.光纤+CPO共封装光学
2.5G通信

4.10周五 盘前啊 热搜人气榜! 1.光纤+CPO共封装光学 2.5G通信

4.10周五 盘前啊 热搜人气榜! 1.光纤+CPO共封装光学 2.5G通信
4.9周四  期指数据:中信巨幅减仓!

中东谈判受阻,市场回调,尤其是中信巨幅

4.9周四 期指数据:中信巨幅减仓! 中东谈判受阻,市场回调,尤其是中信巨幅

4.9周四 期指数据:中信巨幅减仓! 中东谈判受阻,市场回调,尤其是中信巨幅
4.10周五  上市公司公告汇总!

1.重大合同与经营事项
2.业绩披露与经营

4.10周五 上市公司公告汇总! 1.重大合同与经营事项 2.业绩披露与经营

4.10周五 上市公司公告汇总! 1.重大合同与经营事项 2.业绩披露与经营
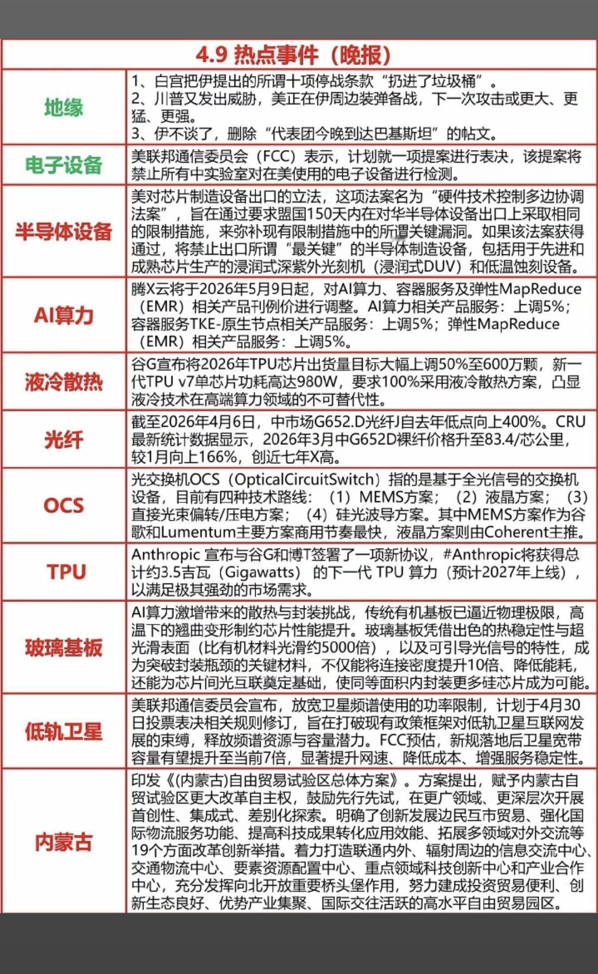
4.9周四  晚间  财经信息汇总!

1.利空消息:中东+电子设备
2.半导体

4.9周四 晚间 财经信息汇总! 1.利空消息:中东+电子设备 2.半导体

4.9周四 晚间 财经信息汇总! 1.利空消息:中东+电子设备 2.半导体
4.9周五  暗盘资金流入排行榜TOP20!

1.储能+商业航天
2.光纤
3

4.9周五 暗盘资金流入排行榜TOP20! 1.储能+商业航天 2.光纤 3

4.9周五 暗盘资金流入排行榜TOP20! 1.储能+商业航天 2.光纤 3
4.10周五  成交活跃个股+人气热度榜!

1.光纤光缆涨价+光模块
2.液冷

4.10周五 成交活跃个股+人气热度榜! 1.光纤光缆涨价+光模块 2.液冷

4.10周五 成交活跃个股+人气热度榜! 1.光纤光缆涨价+光模块 2.液冷
4.10周五  市场热点+投资方向梳理!

1.光纤光缆
2.业绩预增
3.液冷

4.10周五 市场热点+投资方向梳理! 1.光纤光缆 2.业绩预增 3.液冷

4.10周五 市场热点+投资方向梳理! 1.光纤光缆 2.业绩预增 3.液冷
4.10周五  上市公司公告精选汇总!

主要涉及:资产重组、定增募资、年报及一

4.10周五 上市公司公告精选汇总! 主要涉及:资产重组、定增募资、年报及一

4.10周五 上市公司公告精选汇总! 主要涉及:资产重组、定增募资、年报及一
4.9周四  近期市场热点方向+投资参考!

1.光纤光缆
2.CPO共封装光学

4.9周四 近期市场热点方向+投资参考! 1.光纤光缆 2.CPO共封装光学

4.9周四 近期市场热点方向+投资参考! 1.光纤光缆 2.CPO共封装光学
4.9周四  全天  涨停梯队!

光纤光缆     4股涨停
液冷IDC

4.9周四 全天 涨停梯队! 光纤光缆 4股涨停 液冷IDC

4.9周四 全天 涨停梯队! 光纤光缆 4股涨停 液冷IDC
4.9周四  知名游资  抢筹龙虎榜!

汇源通信、铭普光磁、奥瑞德、中化岩土等

4.9周四 知名游资 抢筹龙虎榜! 汇源通信、铭普光磁、奥瑞德、中化岩土等

4.9周四 知名游资 抢筹龙虎榜! 汇源通信、铭普光磁、奥瑞德、中化岩土等
4.9周四  主力大资金  资金流向监测!

资金抢筹:
消费电子、通讯设备、能

4.9周四 主力大资金 资金流向监测! 资金抢筹: 消费电子、通讯设备、能

4.9周四 主力大资金 资金流向监测! 资金抢筹: 消费电子、通讯设备、能
4.9周四  成交活跃个股+人气榜热度榜!

1.机器人+人工智能
2.算力租赁

4.9周四 成交活跃个股+人气榜热度榜! 1.机器人+人工智能 2.算力租赁

4.9周四 成交活跃个股+人气榜热度榜! 1.机器人+人工智能 2.算力租赁
4.9周四  主力资金流向暗盘数据TOP20!

1.液冷+服务器
2.CPO、

4.9周四 主力资金流向暗盘数据TOP20! 1.液冷+服务器 2.CPO、

4.9周四 主力资金流向暗盘数据TOP20! 1.液冷+服务器 2.CPO、