YC科技资讯网
美团等平台因违规转单被罚暴露出包工头无处不在
2026-04-17 22:04:30
成都李小林
社会
美团等平台因违规转单被罚暴露出包工头无处不在
猜你喜欢
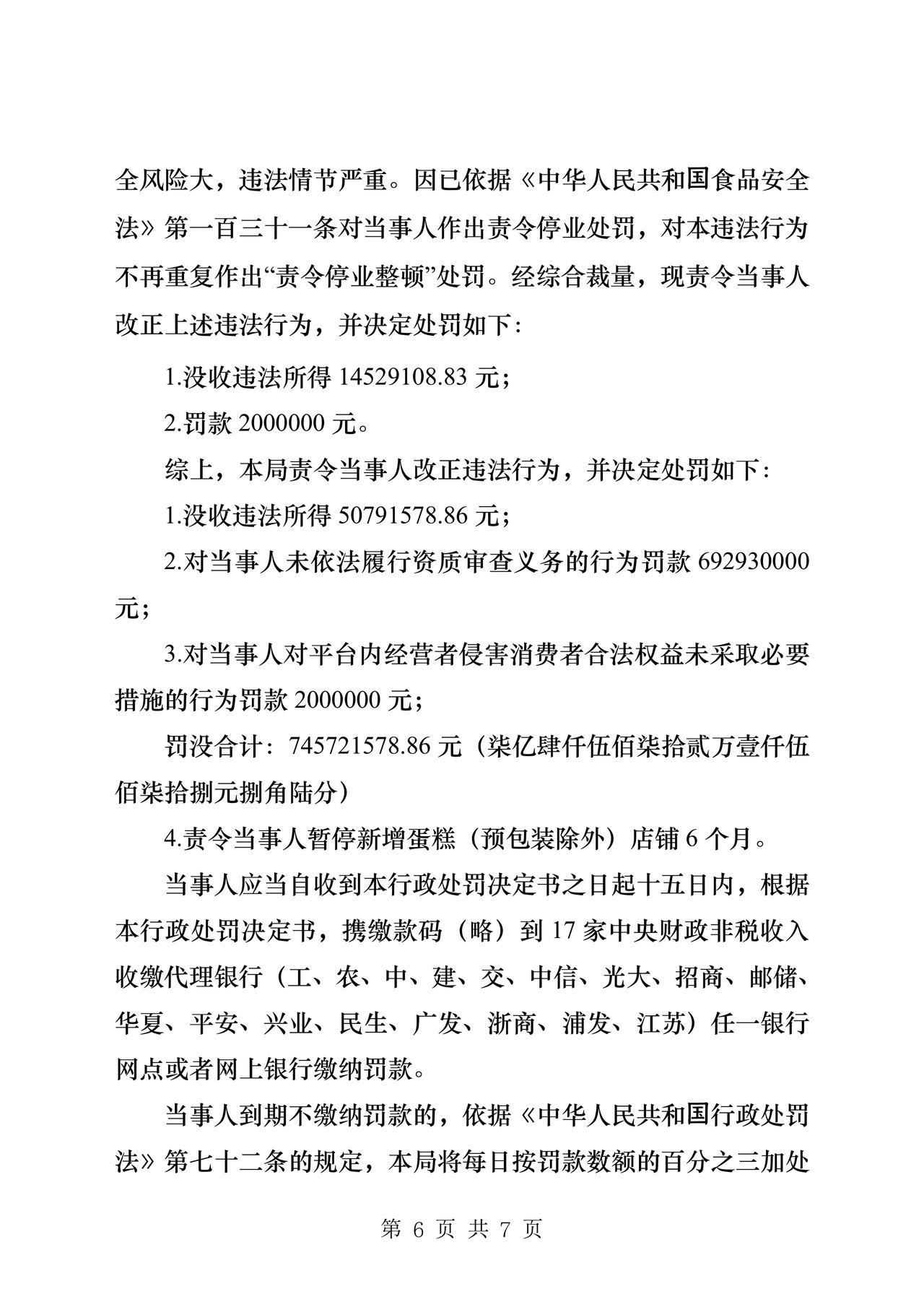
平台把自己玩到沟里去了,美团被罚7.46亿,淘宝闪购被罚5.5亿,外卖大战补贴用
2026-04-17
发同学聊科技
标签:
美团
淘宝
淘宝闪购
饿了么
为什么阿里巴巴要不惜一切代价,也要把美团压下来?宁可自己损失1000,也要杀敌3
2026-03-20
牧羊人匠
标签:
阿里巴巴
美团
互联网公司
7家平台被处罚35.97亿元!这7家企业分别是拼多多,美团,京东,饿了么,抖音,
2026-04-17
淘气三万问
标签:
京东
饿了么
美团
拼多多
京东做外卖开始发力很猛,短时间内就抢到了15%的份额,这话只能骗骗外行人,这点份
2026-04-16
后厂村村长
标签:
京东
美团
美团CEO王兴,华为不是什么真正高科技,与东南大学刘亚东院长的华为不是高科技公司
2026-03-20
中华有为通信人
标签:
华为
王兴
互联网公司
科技人物
我国十大互联网公司,差距难以接受。1,京东,收入13091亿,净利润:196亿。
2026-04-17
凌瑶谈体育
标签:
京东
阿里巴巴
滴滴
网易
为啥现在外卖跑着非常累还不怎么赚钱了?淡季人多是一个因素,我觉得更重要的是平台模
2026-04-10
浪屿情感
热门分类
推荐
热榜
军事
NBA
体育
社会
明星八卦
娱乐
财经
科技
汽车
历史
国际
游戏
动漫
公益
搞笑
商业
互联网
数码
国际足球
房产
家居
时尚
科学探索
职场
育儿
股票
教育
影视
情感
热点
中国军情
武器
中国南海
中国足球
亚洲杯
科比
综合体育
CBA
投资
楼市
大咖秀
外汇
创业
风口
SUV
豪车
概念车
优惠
新能源
美国
欧洲
朝日韩
俄罗斯
孕期
街拍
恋爱攻略
婚姻
正能量