YC科技资讯网
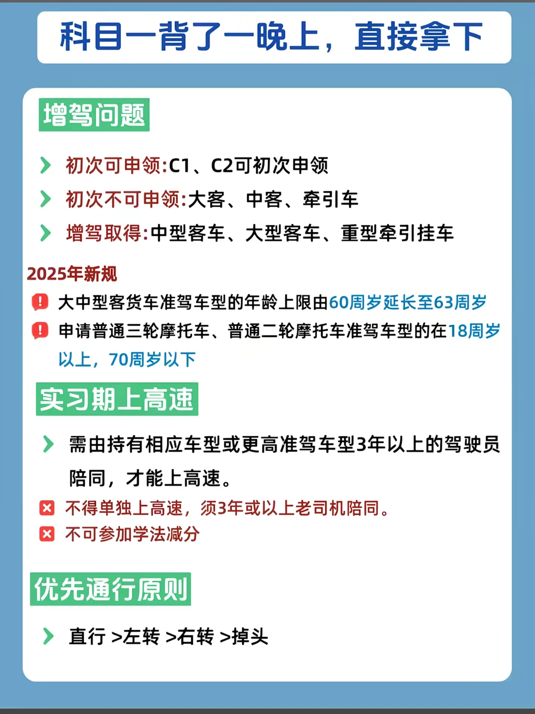
科目一背了一晚上,直接拿下
2026-04-13 14:48:15
天津驾考陈教
汽车
科目一背了一晚上,直接拿下
扣1分:灯、会、掉、禁、安、检
〉 灯:未按规定使用灯光
〉会:未按规定会车
〉掉:在普通道路上未按规定掉头。
〉禁;违反禁令标志或禁止标线。
〉安:未系安全带。
〉检:未按规定年检。
11分
扣3分:让、道、超、装、电、警、低
>让:未避让校车、行人或不让行车
〉道:未按规定车道行驶或逆向行驶。
〉超:普通道路超速20%-25%。
〉装:未按规定安装车牌。
〉电:驾驶时接打电话
〉警:故障后未按规定使用警告标志或报警灯。
〉低:在高速上低于规定车速行驶,日3分
热门分类
推荐
热榜
军事
NBA
体育
社会
明星八卦
娱乐
财经
科技
汽车
历史
国际
游戏
动漫
公益
搞笑
商业
互联网
数码
国际足球
房产
家居
时尚
科学探索
职场
育儿
股票
教育
影视
情感
热点
中国军情
武器
中国南海
中国足球
亚洲杯
科比
综合体育
CBA
投资
楼市
大咖秀
外汇
创业
风口
SUV
豪车
概念车
优惠
新能源
美国
欧洲
朝日韩
俄罗斯
孕期
街拍
恋爱攻略
婚姻
正能量