YC科技资讯网
🔥插班&幼升小报名启动!上中国际官宣啦
2025-09-05 15:01:22
曾任职一梯队
教育
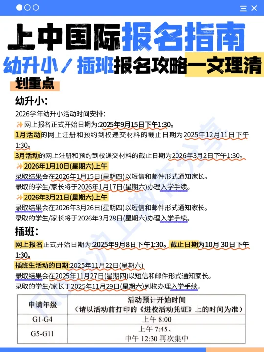
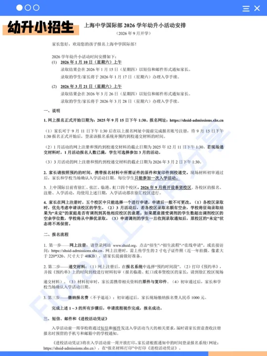
沪上国际部“天花板”——上中国际部报名通道已开放!👏(重点为大家化好了详见👆图2)
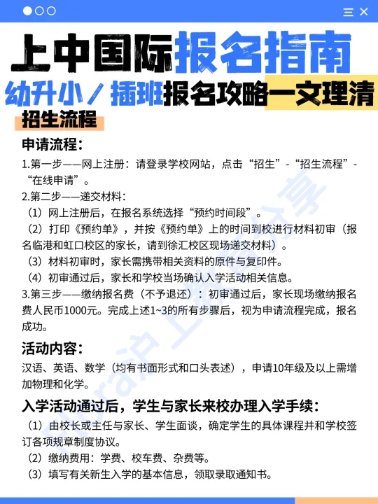
无论是想为孩子申请幼升小的家长,还是计划在其他年级插班的宝贝,机会来啦!🎉(报名详情详见👆图3-6)
号称沪上美系学校“扛把子”、国际部“天花板”,学位竞争有多激烈不用多说!各位宝妈宝爸们冲鸭!🚀(历年考情详见👆图7-10)
需要插班备考定向指导?👉菁材卓育团队为您提供专业支持
热门分类
推荐
热榜
军事
NBA
体育
社会
明星八卦
娱乐
财经
科技
汽车
历史
国际
游戏
动漫
公益
搞笑
商业
互联网
数码
国际足球
房产
家居
时尚
科学探索
职场
育儿
股票
教育
影视
情感
热点
中国军情
武器
中国南海
中国足球
亚洲杯
科比
综合体育
CBA
投资
楼市
大咖秀
外汇
创业
风口
SUV
豪车
概念车
优惠
新能源
美国
欧洲
朝日韩
俄罗斯
孕期
街拍
恋爱攻略
婚姻
正能量